危大没有交待说明的3例:
图纸交流不符合规程1例
设计人员做私活违规操作3例
地库水浮力引起1例.
危大没有交待说明的3例,占总数的1/3多,而且都发生在住建部37号文件要求2018年6月份执行以后, 与此同时还发现少数设计人员中存在:
对于执行危大规范认识不足,总认为是建设单位与施工单位的事情. 也不知道如何编写危大工程说明?
这就是写本文的初心:
下面分三个部分来阐述:
(一)工程安全事故统计与事故案例介绍:
1: 工程安全事故统计:资料来源”土木吧”,按照事故文章发表日期先后排列.
工程安全事故统计表
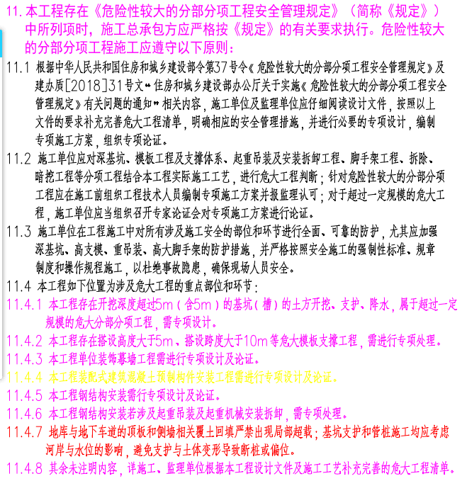
| 编号 | 发表日期 | 事故名称 | 事故原因 |
| 1 | 6月6日 | 模板坍塌设计被罚危大说明又惹祸 | √ |
| 2 | 6月9日 | 钢筋笼压翻吊车 | 施工原因 |
| 3 | 6月15日 | 做好必要的施工支撑 | √ |
| 4 | 6月27日 | 电子图也是终身责任 | √ |
| 4 | 8月19日 | 坍塌 未对称浇筑 | 施工原因 |
| 5 | 8月23日 | 地库柱底喷水为啥在根部 | √ |
| 6 | 8月29日 | 山西临汾饭店坍塌 | 施工原因 |
| 7 | 9月5日 | 挖地基,楼塌了 | 施工原因 |
| 8 | 9月9日 | 又见梁柱节点爆裂 | |
| 9 | 9月10日 | 温州基坑坍塌 | 地下室基坑支护桩移位(初步判断) |
| 10 | 9月14日 | 少放钢筋网惹大祸 | 施工原因 |
| 11 | 9月18日 | 收取设计院好处费后果很严重 | √ |
| 12 | 9月20日 | 边坡突然坍塌 | 边坡坍塌 |
| 13 | 9月23日 | 浮力,又有地库柱严重破坏 | √ |
| 14 | 9月29日 | 坍塌 造型梁漏写危大说明又惹祸 | √ |
| 15 | 10月5日 | 悬挑梁支模有讲究 | 施工原因 |
| 16 | 10月15日 | 直接砌了 塌了 | 施工原因 |
| 17 | 10月24日 | 坍塌 混凝土悬挑阳台又出事 | |
| 18 | 11月8日 | 签到不全被通报 | √ |
| 19 | 11月17日 | 空心楼板开裂 | 施工原因 |
| 20 | 11月19日 | 被罚后期服务 | |
| 21 | 11月26日 | 厂房被砸塌 | 小山坡滚落 |
| 22 | 11月29日 | 连廊坍塌 | 钢梁节点出事 |
2:危大工程没有交代说明案例:
⑴: 2020年6月27日,位于佛山顺德区高新区西部启动区 D-XB-10-03-A-04-2地块项目8号楼在浇筑屋面构造梁过程中发生一起坍塌事故,造成3人死亡,1人受伤.

设计单位工作存在重大疏漏:未在设计文件中注明8号楼屋面构造梁施工涉入危大工程,没有提出保障工程安全的意见,未进行设计交底,未针对8号楼屋面构造梁向建设单位 施工单位 监理单位作出特别说明.
同时.经过验算屋面构架柱设计不满足正常使用及抗震设计受力要求.
⑵: 2019年1月25日.位于东阳市南马镇花圆家居用品市场建设工地在进行三楼屋面构架混凝土浇筑施工时突然发生坍塌,事故造成5人死亡,5人受伤.

设计单位:未在设计文件中注明涉及危大工程的重点部位环节,未提出保障工程周边环境安全和工程施工安全的意见,对事故的发生负有责任.
3:6月15日
⑶: 2019年5月16日 上海市长宁区昭化路148号1栋厂房发生局部坍塌,直接原因为1层承重砖墙本身承载力不足,施工过程中未采取维持墙体稳定措施,南侧承重墙在改造施工过程中承载力进一步降低,施工时承重砖瞬间失稳后部分厂房结构连锁坍塌,生活区设在施工区内,导致群死群伤.

设计单位未签订设计书面合同情况下,公司人员承接设计任务后,在未见昭化路148号1栋厂房批准文件情况下,未经公司同意,未办理公司盖章手续的情况下,在结构设计图纸上加盖公司”工程施工图设计出图专用章”,并将结构设计图交给琛含公司建议市建设行业管理部门依法尹以处理.设计图纸中要求施工前,必须做好必要的施工支撑,减轻了处罚.
(二)如何编写危大工程说明:
一:了解危大工程的法律法规规范:
1:中华人民共和国安全生产法
2:建设工程安全生产管理条例
3:建设工程安全生产监督管理工作导则
4:住建部[2018 ]37号文件[危险性较大的分部分项工程安全管理规定] (附件1)
5: 建办质[2018] 31号文件:关于实施[危险性较大的分部分项工程安全管理规定]有关问题的通知(附件2)
6: 沪住建规范[2019]6号文件:[上海市建设工程危险性较
大的分部分项工程安全管理实施细则](附件3)
规范第二章前期保障”设计单位应当在设计文件中注明涉及危大工程的重点部位和环节,提出保障工程周围环境安全和工程施工安全的意见,必要时进行专项设计”。
注:设计单位还应配合建设单位列出危大工程清单. 参加危大工程验收. 配合施工单位开展应急抢救工作.
二:了解危大工程的范围:
下面介绍上海市的:






注意:1:各个地方各个行业规定有点不一样,使用时注意.
2:危大工程的定义范围增设:
包含有限空间作业的施工工程
改扩建工程中承重结构拆除工程.
3:对于超过一定规模的危大工程,施工单位应当组织召开专家论证会对施工方案进行论证,并出具论证报告.
三:如何编写危大工程说明?
根据规范要求,对设计单位的要求三个方面:
1:注明涉入危大工程的重点部位和环节:
2:提出保障工程周边环境安全和工程施工安全的意见:
3:必要时进行专项设计.
下面列举一个设计单位危大说明的案例:
结构施工总说明里专门列出一项:

设计单位编写危大工程说明,第一条”注明涉入危大工程的重点部位和环节”容易做得到,困难的是第二条:”提出保障工程周边环境安全和工程施工安全的意见”,要做到必须要有这方面的知识与经验,下面提供二条经验供参考:
1:钢结构厂房屋面施工,钢梁檩条搭设加一条注意事项:必须搭设临时支撑,确保施工安全.
2:旧房改建拆除旧的新建新的,也必须加一条”搭设临时支撑,确保施工安全.”
总结:设计人员要写好危大工程说明,真的要好好学习以上危大法律法规规范与危大工程的范围内容.要识别什么是危大工程?它的危险性在那里?,如何防止发生危险提出注意意见。这不是危大工程结束了,说明是第一步,真正要解决问题还是要继续跟进施工,及时处理解决危大工程施工工程中出现的问题.
(三)如何预防危大工程安全事故的发生?
提高执行危大工程规范的认识:执行危大工程规范的意义文件里这样说:”落实参建各方责任,遏制较大及以上事故的发生”,这里上面的精神,与此同时上面三个危大工程说明没有交代的案例一共死了20人,血的教训!作为设计人员责无旁贷,应该积极认真地做好这件事情.”人民至上、生命至上、工程至上”.
具体做法:
1:设计必须树立整体结构设计理念,也就是说设计除了考虑构件之间的连接和构造措施外,还必须考虑施工的可行性(可操作性) 安全性。以上案例更加充分地说明了实施整体结构设计理念必要性和现实性。
用案例1来说明:
本案例:屋面的造型梁400mmx1500mm,每一米荷载15KN,梁顶标高41.1m,梁外侧边突出墙面200mm,从图上看梁的跨度也不小.

屋面梁的立模图
下面屋面梁的受力分析图:


实际上本案例主要:荷载重心偏心,产生向外倾覆力矩,而没有形成抗倾覆的力矩与可靠的技术保障措施.所以施工过程中产生向外坍塌.
从上面照片上看屋面上设计这样一根造型梁,结构采用钢筋混凝土合理吗?管理大师德鲁克对于产出说过”必须考虑到他的产出供什么人使用,也必须了解用户应该知道些什么才能有效使用他的产出”.设计人员真的应该好好想想,你设计的梁好施工吗?安全吗?本工程实际上采用轻钢结构为宜。
2:对设计负责,还是对工程负责。工程项目五方负责,所以设计完成了,并不是一个项目完成了,而是只完成了设计,还要工程实施过程中起到设计的作用,也就是还要对工程负责.在我30多年建筑生涯里,影响最深的有二个难度大,技术复杂的工程安全地保质地做成功了.
2008年上海浦东新区航头至康桥输水工程(1200mm直径预应力管),全长几十多公里,输水管要经过几条河与好几条马路,当时上海市政设计院项目负责人,图纸会审与每次工程例会都参加,而且及时解决工程上的问题.
2012年在上海浦东新区康桥秀沿路“艾郎风力发电研发中心大楼”工程,地下一层,地上15层与3层,是塔楼建筑.工程难度大,比较复杂,但是”上海同建强华建筑设计院”工程设计负责人张为平同志一心为工程,图纸会审与每次工程例会都参加,而且及时解决工程上的问题.
为什么要提这二个工程案例,因为近几年来设计人员到工地少了,解决工地上问题也不到现场,危大工程的安全事故也多了,为了预防危大工程安全事故的发生,在这里想说还是要继承设计老传统,设计人员深入现场,及时解决工程问题的精神。
我们那个设计年代,设计主要考虑研究建筑物如何预防不出现裂缝与不产生不均匀沉降,上海2008年新的”上海地基基础规范”出来以后,三层以上建筑物大部分都打桩了,以上建筑物的毛病相应少了.现在设计研究应该如何预防危大工程安全事故的发生,原因这是关系到人命关天的大事,也是这一代建筑人的历史担当。
欢迎同行们提出意见与批评。
附件:
住建部]危险性较大的分部分项工程安全管理规定 中华人民共和国住房和城乡建设部令第37号
《危险性较大的分部分项工程安全管理规定》已经2018年2月12日第37次部常务会议审议通过,现予发布,自2018年6月1日起施行。
住房城乡建设部部长 王蒙徽
2018年3月8日
·
危险性较大的分部分项工程安全管理规定
·
第一章 总则
·
第一条 为加强对房屋建筑和市政基础设施工程中危险性较大的分部分项工程安全管理,有效防范生产安全事故,依据《中华人民共和国建筑法》《中华人民共和国安全生产法》《建设工程安全生产管理条例》等法律法规,制定本规定。
·
第二条 本规定适用于房屋建筑和市政基础设施工程中危险性较大的分部分项工程安全管理。
·
第三条 本规定所称危险性较大的分部分项工程(以下简称“危大工程”),是指房屋建筑和市政基础设施工程在施工过程中,容易导致人员群死群伤或者造成重大经济损失的分部分项工程。
·
危大工程及超过一定规模的危大工程范围由国务院住房城乡建设主管部门制定。
·
省级住房城乡建设主管部门可以结合本地区实际情况,补充本地区危大工程范围。
·
第四条 国务院住房城乡建设主管部门负责全国危大工程安全管理的指导监督。
·
县级以上地方人民政府住房城乡建设主管部门负责本行政区域内危大工程的安全监督管理。
·
第二章 前期保障
·
第五条 建设单位应当依法提供真实、准确、完整的工程地质、水文地质和工程周边环境等资料。
·
第六条 勘察单位应当根据工程实际及工程周边环境资料,在勘察文件中说明地质条件可能造成的工程风险。
·
设计单位应当在设计文件中注明涉及危大工程的重点部位和环节,提出保障工程周边环境安全和工程施工安全的意见,必要时进行专项设计。
·
第七条 建设单位应当组织勘察、设计等单位在施工招标文件中列出危大工程清单,要求施工单位在投标时补充完善危大工程清单并明确相应的安全管理措施。
·
第八条 建设单位应当按照施工合同约定及时支付危大工程施工技术措施费以及相应的安全防护文明施工措施费,保障危大工程施工安全。
·
第九条 建设单位在申请办理安全监督手续时,应当提交危大工程清单及其安全管理措施等资料。
·
第三章 专项施工方案
·
第十条 施工单位应当在危大工程施工前组织工程技术人员编制专项施工方案。
·
实行施工总承包的,专项施工方案应当由施工总承包单位组织编制。危大工程实行分包的,专项施工方案可以由相关专业分包单位组织编制。
·
第十一条 专项施工方案应当由施工单位技术负责人审核签字、加盖单位公章,并由总监理工程师审查签字、加盖执业印章后方可实施。
·
危大工程实行分包并由分包单位编制专项施工方案的,专项施工方案应当由总承包单位技术负责人及分包单位技术负责人共同审核签字并加盖单位公章。
·
第十二条 对于超过一定规模的危大工程,施工单位应当组织召开专家论证会对专项施工方案进行论证。实行施工总承包的,由施工总承包单位组织召开专家论证会。专家论证前专项施工方案应当通过施工单位审核和总监理工程师审查。
·
专家应当从地方人民政府住房城乡建设主管部门建立的专家库中选取,符合专业要求且人数不得少于5名。与本工程有利害关系的人员不得以专家身份参加专家论证会。
·
第十三条 专家论证会后,应当形成论证报告,对专项施工方案提出通过、修改后通过或者不通过的一致意见。专家对论证报告负责并签字确认。
·
专项施工方案经论证需修改后通过的,施工单位应当根据论证报告修改完善后,重新履行本规定第十一条的程序。
·
专项施工方案经论证不通过的,施工单位修改后应当按照本规定的要求重新组织专家论证。
·
第四章 现场安全管理
·
第十四条 施工单位应当在施工现场显著位置公告危大工程名称、施工时间和具体责任人员,并在危险区域设置安全警示标志。
·
第十五条 专项施工方案实施前,编制人员或者项目技术负责人应当向施工现场管理人员进行方案交底。
·
施工现场管理人员应当向作业人员进行安全技术交底,并由双方和项目专职安全生产管理人员共同签字确认。
·
第十六条 施工单位应当严格按照专项施工方案组织施工,不得擅自修改专项施工方案。
·
因规划调整、设计变更等原因确需调整的,修改后的专项施工方案应当按照本规定重新审核和论证。涉及资金或者工期调整的,建设单位应当按照约定予以调整。
·
第十七条 施工单位应当对危大工程施工作业人员进行登记,项目负责人应当在施工现场履职。
·
项目专职安全生产管理人员应当对专项施工方案实施情况进行现场监督,对未按照专项施工方案施工的,应当要求立即整改,并及时报告项目负责人,项目负责人应当及时组织限期整改。
·
施工单位应当按照规定对危大工程进行施工监测和安全巡视,发现危及人身安全的紧急情况,应当立即组织作业人员撤离危险区域。
·
第十八条 监理单位应当结合危大工程专项施工方案编制监理实施细则,并对危大工程施工实施专项巡视检查。
·
第十九条 监理单位发现施工单位未按照专项施工方案施工的,应当要求其进行整改;情节严重的,应当要求其暂停施工,并及时报告建设单位。施工单位拒不整改或者不停止施工的,监理单位应当及时报告建设单位和工程所在地住房城乡建设主管部门。
·
第二十条 对于按照规定需要进行第三方监测的危大工程,建设单位应当委托具有相应勘察资质的单位进行监测。
·
监测单位应当编制监测方案。监测方案由监测单位技术负责人审核签字并加盖单位公章,报送监理单位后方可实施。
·
监测单位应当按照监测方案开展监测,及时向建设单位报送监测成果,并对监测成果负责;发现异常时,及时向建设、设计、施工、监理单位报告,建设单位应当立即组织相关单位采取处置措施。
·
第二十一条 对于按照规定需要验收的危大工程,施工单位、监理单位应当组织相关人员进行验收。验收合格的,经施工单位项目技术负责人及总监理工程师签字确认后,方可进入下一道工序。
·
危大工程验收合格后,施工单位应当在施工现场明显位置设置验收标识牌,公示验收时间及责任人员。
·
第二十二条 危大工程发生险情或者事故时,施工单位应当立即采取应急处置措施,并报告工程所在地住房城乡建设主管部门。建设、勘察、设计、监理等单位应当配合施工单位开展应急抢险工作。
·
第二十三条 危大工程应急抢险结束后,建设单位应当组织勘察、设计、施工、监理等单位制定工程恢复方案,并对应急抢险工作进行后评估。
·
第二十四条 施工、监理单位应当建立危大工程安全管理档案。
·
施工单位应当将专项施工方案及审核、专家论证、交底、现场检查、验收及整改等相关资料纳入档案管理。
·
监理单位应当将监理实施细则、专项施工方案审查、专项巡视检查、验收及整改等相关资料纳入档案管理。
·
第五章 监督管理
·
第二十五条 设区的市级以上地方人民政府住房城乡建设主管部门应当建立专家库,制定专家库管理制度,建立专家诚信档案,并向社会公布,接受社会监督。
·
第二十六条 县级以上地方人民政府住房城乡建设主管部门或者所属施工安全监督机构,应当根据监督工作计划对危大工程进行抽查。
·
县级以上地方人民政府住房城乡建设主管部门或者所属施工安全监督机构,可以通过政府购买技术服务方式,聘请具有专业技术能力的单位和人员对危大工程进行检查,所需费用向本级财政申请予以保障。
·
第二十七条 县级以上地方人民政府住房城乡建设主管部门或者所属施工安全监督机构,在监督抽查中发现危大工程存在安全隐患的,应当责令施工单位整改;重大安全事故隐患排除前或者排除过程中无法保证安全的,责令从危险区域内撤出作业人员或者暂时停止施工;对依法应当给予行政处罚的行为,应当依法作出行政处罚决定。
·
第二十八条 县级以上地方人民政府住房城乡建设主管部门应当将单位和个人的处罚信息纳入建筑施工安全生产不良信用记录。
·
第六章 法律责任
·
第二十九条 建设单位有下列行为之一的,责令限期改正,并处1万元以上3万元以下的罚款;对直接负责的主管人员和其他直接责任人员处1000元以上5000元以下的罚款:
·
(一)未按照本规定提供工程周边环境等资料的;
·
(二)未按照本规定在招标文件中列出危大工程清单的;
·
(三)未按照施工合同约定及时支付危大工程施工技术措施费或者相应的安全防护文明施工措施费的;
·
(四)未按照本规定委托具有相应勘察资质的单位进行第三方监测的;
·
(五)未对第三方监测单位报告的异常情况组织采取处置措施的。
·
第三十条 勘察单位未在勘察文件中说明地质条件可能造成的工程风险的,责令限期改正,依照《建设工程安全生产管理条例》对单位进行处罚;对直接负责的主管人员和其他直接责任人员处1000元以上5000元以下的罚款。
·
第三十一条 设计单位未在设计文件中注明涉及危大工程的重点部位和环节,未提出保障工程周边环境安全和工程施工安全的意见的,责令限期改正,并处1万元以上3万元以下的罚款;对直接负责的主管人员和其他直接责任人员处1000元以上5000元以下的罚款。
·
第三十二条 施工单位未按照本规定编制并审核危大工程专项施工方案的,依照《建设工程安全生产管理条例》对单位进行处罚,并暂扣安全生产许可证30日;对直接负责的主管人员和其他直接责任人员处1000元以上5000元以下的罚款。
·
第三十三条 施工单位有下列行为之一的,依照《中华人民共和国安全生产法》《建设工程安全生产管理条例》对单位和相关责任人员进行处罚:
·
(一)未向施工现场管理人员和作业人员进行方案交底和安全技术交底的;
·
(二)未在施工现场显著位置公告危大工程,并在危险区域设置安全警示标志的;
·
(三)项目专职安全生产管理人员未对专项施工方案实施情况进行现场监督的。
·
第三十四条 施工单位有下列行为之一的,责令限期改正,处1万元以上3万元以下的罚款,并暂扣安全生产许可证30日;对直接负责的主管人员和其他直接责任人员处1000元以上5000元以下的罚款:
·
(一)未对超过一定规模的危大工程专项施工方案进行专家论证的;
·
(二)未根据专家论证报告对超过一定规模的危大工程专项施工方案进行修改,或者未按照本规定重新组织专家论证的;
·
(三)未严格按照专项施工方案组织施工,或者擅自修改专项施工方案的。
·
第三十五条 施工单位有下列行为之一的,责令限期改正,并处1万元以上3万元以下的罚款;对直接负责的主管人员和其他直接责任人员处1000元以上5000元以下的罚款:
·
(一)项目负责人未按照本规定现场履职或者组织限期整改的;
·
(二)施工单位未按照本规定进行施工监测和安全巡视的;
·
(三)未按照本规定组织危大工程验收的;
·
(四)发生险情或者事故时,未采取应急处置措施的;
·
(五)未按照本规定建立危大工程安全管理档案的。
·
第三十六条 监理单位有下列行为之一的,依照《中华人民共和国安全生产法》《建设工程安全生产管理条例》对单位进行处罚;对直接负责的主管人员和其他直接责任人员处1000元以上5000元以下的罚款:
·
(一)总监理工程师未按照本规定审查危大工程专项施工方案的;
·
(二)发现施工单位未按照专项施工方案实施,未要求其整改或者停工的;
·
(三)施工单位拒不整改或者不停止施工时,未向建设单位和工程所在地住房城乡建设主管部门报告的。
·
第三十七条 监理单位有下列行为之一的,责令限期改正,并处1万元以上3万元以下的罚款;对直接负责的主管人员和其他直接责任人员处1000元以上5000元以下的罚款:
·
(一)未按照本规定编制监理实施细则的;
·
(二)未对危大工程施工实施专项巡视检查的;
·
(三)未按照本规定参与组织危大工程验收的;
·
(四)未按照本规定建立危大工程安全管理档案的。
·
第三十八条 监测单位有下列行为之一的,责令限期改正,并处1万元以上3万元以下的罚款;对直接负责的主管人员和其他直接责任人员处1000元以上5000元以下的罚款:
·
(一)未取得相应勘察资质从事第三方监测的;
·
(二)未按照本规定编制监测方案的;
·
(三)未按照监测方案开展监测的;
·
(四)发现异常未及时报告的。
·
第三十九条 县级以上地方人民政府住房城乡建设主管部门或者所属施工安全监督机构的工作人员,未依法履行危大工程安全监督管理职责的,依照有关规定给予处分。
·
第七章 附则
·
第四十条 本规定自2018年6月1日起施行。
·
2:住房城乡建设部办公厅关于实施《危险性较大的分部分项工程安全管理规定》有关问题的通知 建办质〔2018〕31号
各省、自治区住房城乡建设厅,北京市住房城乡建设委、天津市城乡建设委、上海市住房城乡建设管委、重庆市城乡建设委,新疆生产建设兵团住房城乡建设局:
为贯彻实施《危险性较大的分部分项工程安全管理规定》(住房城乡建设部令第37号),进一步加强和规范房屋建筑和市政基础设施工程中危险性较大的分部分项工程(以下简称危大工程)安全管理,现将有关问题通知如下:
一、关于危大工程范围
危大工程范围详见附件1。超过一定规模的危大工程范围详见附件2。
二、关于专项施工方案内容
危大工程专项施工方案的主要内容应当包括:
(一)工程概况:危大工程概况和特点、施工平面布置、施工要求和技术保证条件;
(二)编制依据:相关法律、法规、规范性文件、标准、规范及施工图设计文件、施工组织设计等;
(三)施工计划:包括施工进度计划、材料与设备计划;
(四)施工工艺技术:技术参数、工艺流程、施工方法、操作要求、检查要求等;
(五)施工安全保证措施:组织保障措施、技术措施、监测监控措施等;
(六)施工管理及作业人员配备和分工:施工管理人员、专职安全生产管理人员、特种作业人员、其他作业人员等;
(七)验收要求:验收标准、验收程序、验收内容、验收人员等;
(八)应急处置措施;
(九)计算书及相关施工图纸。
三、关于专家论证会参会人员
超过一定规模的危大工程专项施工方案专家论证会的参会人员应当包括:
(一)专家;
(二)建设单位项目负责人;
(三)有关勘察、设计单位项目技术负责人及相关人员;
(四)总承包单位和分包单位技术负责人或授权委派的专业技术人员、项目负责人、项目技术负责人、专项施工方案编制人员、项目专职安全生产管理人员及相关人员;
(五)监理单位项目总监理工程师及专业监理工程师。
四、关于专家论证内容
对于超过一定规模的危大工程专项施工方案,专家论证的主要内容应当包括:
(一)专项施工方案内容是否完整、可行;
(二)专项施工方案计算书和验算依据、施工图是否符合有关标准规范;
(三)专项施工方案是否满足现场实际情况,并能够确保施工安全。
五、关于专项施工方案修改
超过一定规模的危大工程专项施工方案经专家论证后结论为“通过”的,施工单位可参考专家意见自行修改完善;结论为“修改后通过”的,专家意见要明确具体修改内容,施工单位应当按照专家意见进行修改,并履行有关审核和审查手续后方可实施,修改情况应及时告知专家。
六、关于监测方案内容
进行第三方监测的危大工程监测方案的主要内容应当包括工程概况、监测依据、监测内容、监测方法、人员及设备、测点布置与保护、监测频次、预警标准及监测成果报送等。
七、关于验收人员
危大工程验收人员应当包括:
(一)总承包单位和分包单位技术负责人或授权委派的专业技术人员、项目负责人、项目技术负责人、专项施工方案编制人员、项目专职安全生产管理人员及相关人员;
(二)监理单位项目总监理工程师及专业监理工程师;
(三)有关勘察、设计和监测单位项目技术负责人。
八、关于专家条件
设区的市级以上地方人民政府住房城乡建设主管部门建立的专家库专家应当具备以下基本条件:
(一)诚实守信、作风正派、学术严谨;
(二)从事相关专业工作15年以上或具有丰富的专业经验;
(三)具有高级专业技术职称。
九、关于专家库管理
设区的市级以上地方人民政府住房城乡建设主管部门应当加强对专家库专家的管理,定期向社会公布专家业绩,对于专家不认真履行论证职责、工作失职等行为,记入不良信用记录,情节严重的,取消专家资格。
《关于印发〈危险性较大的分部分项工程安全管理办法〉的通知》(建质﹝2009﹞87号)自2018年6月1日起废止。
附件:1.危险性较大的分部分项工程范围
2.超过一定规模的危险性较大的分部分项工程范围
中华人民共和国住房和城乡建设部办公厅
2018年5月17日
(此件主动公开)
附件1
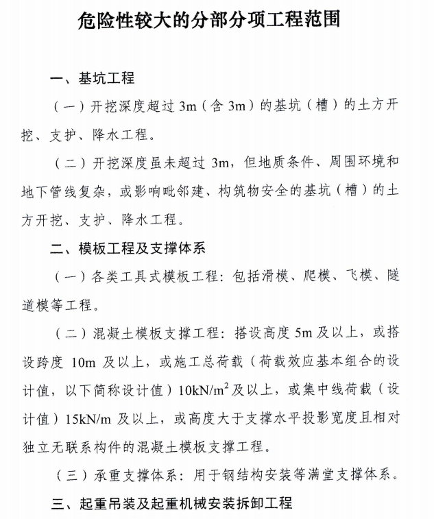
危险性较大的分部分项工程范围
一、基坑工程
(一)开挖深度超过3m(含3m)的基坑(槽)的土方开挖、支护、降水工程。
(二)开挖深度虽未超过3m,但地质条件、周围环境和地下管线复杂,或影响毗邻建、构筑物安全的基坑(槽)的土方开挖、支护、降水工程。
二、模板工程及支撑体系
(一)各类工具式模板工程:包括滑模、爬模、飞模、隧道模等工程。
(二)混凝土模板支撑工程:搭设高度5m及以上,或搭设跨度10m及以上,或施工总荷载(荷载效应基本组合的设计值,以下简称设计值)10kN/m2及以上,或集中线荷载(设计值)15kN/m及以上,或高度大于支撑水平投影宽度且相对独立无联系构件的混凝土模板支撑工程。
(三)承重支撑体系:用于钢结构安装等满堂支撑体系。
三、起重吊装及起重机械安装拆卸工程
(一)采用非常规起重设备、方法,且单件起吊重量在10kN及以上的起重吊装工程。
(二)采用起重机械进行安装的工程。
(三)起重机械安装和拆卸工程。
四、脚手架工程
(一)搭设高度24m及以上的落地式钢管脚手架工程(包括采光井、电梯井脚手架)。
(二)附着式升降脚手架工程。
(三)悬挑式脚手架工程。
(四)高处作业吊篮。
(五)卸料平台、操作平台工程。
(六)异型脚手架工程。
五、拆除工程
可能影响行人、交通、电力设施、通讯设施或其它建、构筑物安全的拆除工程。
六、暗挖工程
采用矿山法、盾构法、顶管法施工的隧道、洞室工程。
七、其它
(一)建筑幕墙安装工程。
(二)钢结构、网架和索膜结构安装工程。
(三)人工挖孔桩工程。
(四)水下作业工程。
(五)装配式建筑混凝土预制构件安装工程。
(六)采用新技术、新工艺、新材料、新设备可能影响工程施工安全,尚无国家、行业及地方技术标准的分部分项工程。
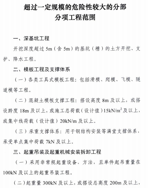
附件2
超过一定规模的危险性较大的分部分项工程范围
一、深基坑工程
开挖深度超过5m(含5m)的基坑(槽)的土方开挖、支护、降水工程。
二、模板工程及支撑体系
(一)各类工具式模板工程:包括滑模、爬模、飞模、隧道模等工程。
(二)混凝土模板支撑工程:搭设高度8m及以上,或搭设跨度18m及以上,或施工总荷载(设计值)15kN/m2及以上,或集中线荷载(设计值)20kN/m及以上。
(三)承重支撑体系:用于钢结构安装等满堂支撑体系,承受单点集中荷载7kN及以上。
三、起重吊装及起重机械安装拆卸工程
(一)采用非常规起重设备、方法,且单件起吊重量在100kN及以上的起重吊装工程。
(二)起重量300kN及以上,或搭设总高度200m及以上,或搭设基础标高在200m及以上的起重机械安装和拆卸工程。
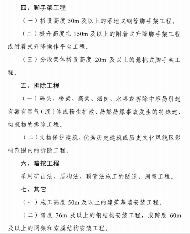
四、脚手架工程
(一)搭设高度50m及以上的落地式钢管脚手架工程。
(二)提升高度在150m及以上的附着式升降脚手架工程或附着式升降操作平台工程。
(三)分段架体搭设高度20m及以上的悬挑式脚手架工程。
五、拆除工程
(一)码头、桥梁、高架、烟囱、水塔或拆除中容易引起有毒有害气(液)体或粉尘扩散、易燃易爆事故发生的特殊建、构筑物的拆除工程。
(二)文物保护建筑、优秀历史建筑或历史文化风貌区影响范围内的拆除工程。
六、暗挖工程
采用矿山法、盾构法、顶管法施工的隧道、洞室工程。
七、其它
(一)施工高度50m及以上的建筑幕墙安装工程。
(二)跨度36m及以上的钢结构安装工程,或跨度60m及以上的网架和索膜结构安装工程。
(三)开挖深度16m及以上的人工挖孔桩工程。
(四)水下作业工程。
(五)重量1000kN及以上的大型结构整体顶升、平移、转体等施工工艺。
(六)采用新技术、新工艺、新材料、新设备可能影响工程施工安全,尚无国家、行业及地方技术标准的分部分项工程。
3:《沪住建规范【2019】6号 《上海市建设工程危险性较大的分部分项工程安全管理实施细则》的通知》
转自公众号:土木吧