'); })();
首页 > 建筑工程 > 建筑规范

建设项目工程总承包合同示范文本2021

文件类型: rar
界面语言: 简体中文
运行环境: NT/2000/XP/2003/Vista
授权方式: 共享软件
软件大小:
软件等级:
资料类型: 规范
软件登陆: admin
作 者 :
解压密码: www.tmgczl.com
点数: 2点
点数说明: 下载点数获取方式:
(1)通过充值获取点数在线充值
(2)通过每天签到获取点数,每天赠送的点数随机签到
(3)通过共享资料,别人下载有收益分成发布
下载地址: [ 权限:普通会员 下载地址1 ]
软件简介:
  • 文件格式:doc

    文件大小:631.51KB

  • 表格类型:全套表格范例

题目:2021(GF-2020-0216)

格式:word文档

页数:180P

简介:《示范文本》由三部分组成。《示范文本》适用于房屋建筑和市政基础设施项目工程总承包承发包活动。

目录:

《示范文本》合同协议书共计11条,主要包括:工程概况、、质量标准、签约合同价与合同价格形式、工程总承包项目经理、合同文件构成、承诺、订立时间、订立地点、合同生效和合同份数,集中约定了合同当事人基本的合同权利义务。

......

 

建设项目工程总承包合同示范文本.png

建设项目工程总承包合同示范文本.png

 

合同协议书.png

合同协议书.png

 

合同文件构成.png

合同文件构成.png

 

通用合同条件.png

通用合同条件.png

 

合同文件的优先顺序.png

合同文件的优先顺序.png

 

发包人.png

发包人.png

 

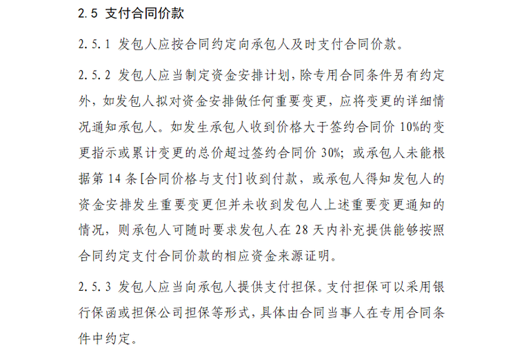
支付合同价款.png

支付合同价款.png

 

承包人人员.png

承包人人员.png

 

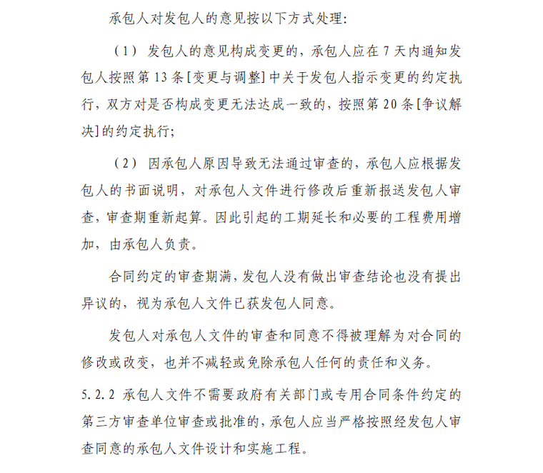
承包人文件审查.png

承包人文件审查.png

 

材料和工程设备.png

材料和工程设备.png

 

专用合同条件.png

专用合同条件.png

 

发包人供应材料设备一览表.png

发包人供应材料设备一览表.png

 

工程质量保修书.png

工程质量保修书.png

下载帮助: 发表评论 加入收藏夹 错误报告
版权声明

本文仅代表作者观点,不代表本站立场。
本文有所侵权,违规,请发送链接至 tmgczl@163.com一个工作日内处理完毕

本文地址:https://www.tmgczl.com//jianzhu/guifanbaogao/2024-02-06/100784.html

下一篇:返回列表
留言与评论(共有 条评论)

   
验证码:
资诺讯广告飞猫资源网

Powered By 工程资料

使用手机软件扫描微信二维码